财产和行为税税源信息报告
【事项名称】
财产和行为税税源信息报告
【申请条件】
纳税人首次申报城镇土地使用税、房产税、车船税、印花税、资源税、耕地占用税、契税、土地增值税、环境保护税、烟叶税纳税时,或相关税源信息发生变化时,应进行财产和行为税税源信息报告。税源信息变更和税源信息注销同样适用该事项。
【设定依据】
1.《中华人民共和国税收征收管理法》第二十五条
2.《国家税务总局关于简并税费申报有关事项的公告》(国家税务总局公告2021 年第 9 号)
3.《国家税务总局关于契税纳税服务与征收管理若干事项的公告》(国家税务总局公告 2021 年第 25 号)
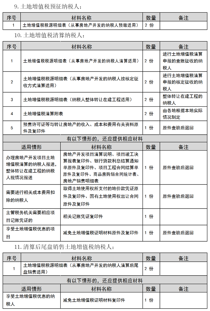
【办理材料】



【办理地点】
可通过办税服务厅(场所)、电子税务局办理。
【办理机构】
主管税务机关
【收费标准】
不收费
【办理时间】
土地增值税清算、契税税源信息报告办理时间由省税务机关确定;其他即时
办结。
【联系电话】
(021)12366
【办理流程】

【纳税人注意事项】
1.纳税人对报送材料的真实性和合法性承担责任。
2.文书表单可在省(自治区、直辖市和计划单列市)税务局网站“下载中心”栏目查询下载或到办税服务厅领取。
3.纳税人使用符合电子签名法规定条件的电子签名,与手写签名或者盖章具有同等法律效力。
4.纳税人提供的各项资料为复印件的,均需注明“与原件一致”并签章。
5.纳税人应逐一申报全部城镇土地使用税的税源明细信息,地理位置、不动产权证号、宗地号、土地等级、土地用途等不相同的土地,分别进行土地税源明细报告。
6.房产税源明细信息包括从价和从租,在申报从租计征税源信息之前,必须申报从价计征税源信息。同一产权证涉及多个房产的,应分别进行税源明细申报。
7.纳税人的土地、房产相关信息发生变化的,应申报税源变更明细信息,具体情形包括:
(1)房屋、土地权属发生转移或变更的,如出售、分割、赠与、继承等。
(2)减免税信息发生变化的。
(3)土地纳税等级或税额标准发生变化的,房产原值或租金发生变化的。
(4)面积、用途、坐落地址等基础信息发生变化的。
(5)其他导致税源信息变化的情形。
8.车船税纳税义务发生时间为取得车船所有权或者管理权的当月。车船税按年申报缴纳。具体申报纳税期限由省、自治区、直辖市人民政府规定。从事机动车交通事故责任强制保险业务的保险机构作为扣缴义务人已代收代缴车船税的,纳税人不再向车辆登记地的主管税务机关申报缴纳车船税。首次申报车船税的纳税人,需要填报《车船税税源明细表》,报告全部车辆、船舶的税源信息。此后办理纳税申报时,如果车船及相关信息未发生变化,可不再报告。
9.同一种类应纳税凭证,需频繁贴花的,纳税人可以根据实际情况自行决定是否采用按期汇总缴纳印花税的方式。汇总缴纳的期限为一个月。采用按期汇总缴纳方式的纳税人应事先告知主管税务机关。缴纳方式一经选定,一年内不得改变。
10.耕地占用税的纳税义务发生时间为纳税人收到自然资源主管部门办理占用耕地手续的书面通知的当日。未经批准占用耕地的,耕地占用税纳税义务发生时间为自然资源主管部门认定的纳税人实际占用耕地的当日。因挖损、采矿塌陷、压占、污染等损毁耕地的纳税义务发生时间为自然资源、农业农村等相关部门认定损毁耕地的当日。纳税人改变原占地用途,不再属于免征或减征情形的,应自改变用途之日起 30 日内申报补缴税款,补缴税款按改变用途的实际占用耕地面积和改变用途时当地适用税额计算。
11.契税申报以不动产单元为基本单位。
纳税人应当在依法办理土地、房屋权属登记手续前申报缴纳契税。
因人民法院、仲裁委员会的生效法律文书或者监察机关出具的监察文书等发生土地、房屋权属转移的;因改变土地、房屋用途等情形应当缴纳已经减征、免征契税的,因改变土地性质、容积率等土地使用条件需补缴土地出让价款,应当缴纳契税的,纳税义务发生时间为改变土地使用条件当日。发生上述情形,按规定不再需要办理土地、房屋权属登记的,纳税人应自纳税义务发生之日起 90 日内申报缴纳契税。交付经济利益方式转移土地、房屋权属的,提交土地、房屋权属转移相关价款支付凭证,其中,土地使用权出让为财政票据,土地使用权出售、互换和房屋买卖、互换为增值税发票;
因人民法院、仲裁委员会的生效法律文书或者监察机关出具的监察文书等因素发生土地、房屋权属转移的,提交生效法律文书或监察文书等。
购买新建商品房的纳税人,因销售新建商品房的房地产开发企业已办理注销税务登记或者被税务机关列为非正常户等原因不能取得销售不动产发票的,可在税务机关核实有关情况后办理契税纳税申报。根据人民法院、仲裁委员会的生效法律文书发生土地、房屋权属转移,纳税人不能取得销售不动产发票的,持人民法院执行裁定书原件及相关材料办理。
12.纳税人应当自转让房地产合同签订之日起七日内向房地产所在地主管税务机关办理土地增值税纳税申报,并在税务机关核定的期限内缴纳土地增值税。房地产所在地,是指房地产的坐落地。纳税人转让房地产坐落在两个或两个以上地区的,应按房地产所在地分别申报纳税。
13.对于符合应进行土地增值税清算条件的项目,纳税人应当在满足条件之日起 90 日内到主管税务机关办理清算手续。对于符合可要求纳税人进行土地增值税清算的项目,由主管税务机关确定是否进行清算;对于确定需要进行清算的项目,由主管税务机关下达清算通知,纳税人应当在收到清算通知之日起 90 日内办理清算手续。
14.纳税人在首次申报环境保护税时,应向主管税务机关报告环境保护税基础税源信息,此后办理纳税申报时,如果基础税源信息未发生变化,可不再报告,发生变化时,仅就变化的内容进行填报。环境保护税按月计算,按季申报缴纳。不能按固定期限计算缴纳的,可以按次申报缴纳。纳税人申报缴纳时,应当向税务机关报送所排放应税污染物的种类、数量,大气污染物、水污染物的浓度值,以及税务机关根据实际需要要求纳税人报送的其他纳税资料。
15.烟叶税的纳税义务发生时间为纳税人收购烟叶的当日。烟叶税按月计征,纳税人应当于纳税义务发生月终了之日起 15 日内申报并缴纳税款。烟叶税的计税依据为纳税人收购烟叶实际支付的价款总额,包括纳税人支付给烟叶生产销售单位和个人的烟叶收购价款和价外补贴。其中,价外补贴统一按烟叶收购价款的10%计算。



搜索
搜索
导航