非居民企业企业所得税预缴申报
【事项名称】
非居民企业企业所得税预缴申报
【申请条件】
依照外国(地区)法律成立且实际管理机构不在中国境内,但在中国境内设立机构、场所的非居民企业,在季度终了后 15 日内,向税务机关申报预缴企业所得税。
【设定依据】
1.《中华人民共和国税收征收管理法》第二十五条第一款
2.《中华人民共和国企业所得税法》第三条、第五十四条第二款
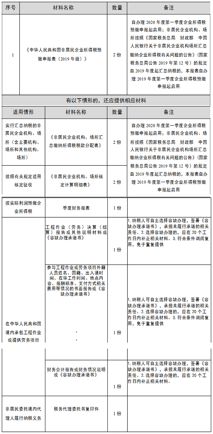
【办理材料】

【办理地点】
可通过办税服务厅(场所)、电子税务局办理。
【办理机构】
主管税务机关
【收费标准】
不收费
【办理时间】
即时办结
【联系电话】
(021)12366
【办理流程】
【纳税人注意事项】
1.纳税人对报送材料的真实性和合法性承担责任。
2.文书表单可在省(自治区、直辖市和计划单列市)税务局网站“下载中心”栏目查询下载或到办税服务厅领取。
3.税务机关提供“最多跑一次”服务。纳税人在资料完整且符合法定受理条件的前提下,最多只需要到税务机关跑一次。
4.纳税人使用符合电子签名法规定条件的电子签名,与手写签名或者盖章具有同等法律效力。
5.纳税人提交的各项证明资料为复印件均需注明“与原件一致”,并签章。
6.采取核定征收方式征收企业所得税的非居民企业,在中国境内从事适用不同核定利润率的经营活动,并取得应税所得的,应分别核算并适用相应的利润率计算缴纳企业所得税;凡不能分别核算的,应从高适用利润率,计算缴纳企业所得税。
7.纳税人在经营季度内无论盈利或者亏损,都应当按照有关规定办理纳税申报。
8.纳税人未按照规定的期限办理纳税申报和报送纳税资料的,依照税收征管法有关规定承担相应法律责任。
9.非居民企业在中国境内承包工程作业或提供劳务的,应当自项目合同或协议签订之日起 30 日内,向项目所在地主管税务机关办理税务登记手续。
非居民企业从事国际运输业务,已经办理税务登记的,应当向税务登记所在地主管税务机关依法申报缴纳企业所得税。
11.《中华人民共和国非居民企业所得税预缴申报表(2019 年版)》启用前,按规定使用《中华人民共和国非居民企业所得税季度和年度纳税申报表(适用于核定征收企业)/(不构成常设机构和国际运输免税申报)》或《中华人民共和国非居民企业所得税季度纳税申报表(适用于据实申报企业)》。



搜索
搜索
导航