汇算清缴结算多缴退抵税
【事项名称】
汇算清缴结算多缴退抵税
【申请条件】
实行分期预缴、按期汇算结算的纳税人,在清算过程中形成的多缴税款,可以向税务机关申请办理退抵税费。
以下业务也属于汇算清缴结算多缴退抵税:
1.“营改增”试点纳税人提供应税服务,按照国家有关营业税政策规定差额征收营业税的,因取得的全部价款和价外费用不足以抵减允许扣除项目金额,截至本地区试点实施之日尚未扣除的部分,不得在计算试点纳税人本地区试点实施之日后的销售额时予以抵减,应当向原主管地税机关申请退还营业税。
2.对房产税、城镇土地税税源信息修改,以及增值税、消费税申报税款小于预缴税款,导致发生多缴税款。
3.纳税人在批准临时占用耕地的期限内恢复所占耕地原状的,全额退还已缴纳的耕地占用税。
4.在依法办理土地、房屋权属登记前,权属转移合同、权属转移合同性质凭证不生效、无效、被撤销或者被解除的以及符合财政部 税务总局公告 2021 年第23 号第五条第四款规定的,纳税人可以向税务机关申请退还已缴纳的契税,税务机关应当依法办理
【设定依据】
1.《中华人民共和国税收征收管理法》第五十一条
2.《中华人民共和国税收征收管理法实施细则》第七十八条、第七十九条
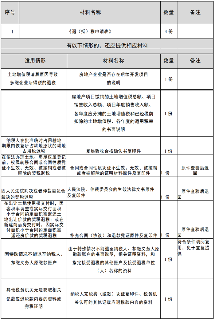
【办理材料】

【办理地点】
可通过办税服务厅(场所)、电子税务局办理。
【办理机构】
主管税务机关
【收费标准】
不收费
【办理时间】
税务机关发现的,10 日内办结;
纳税人自行发现的,30 日内办结。
【联系电话】
(021)12366
【办理流程】
【纳税人注意事项】
1.纳税人对报送材料的真实性和合法性承担责任。
2.文书表单可在省(自治区、直辖市和计划单列市)税务局网站“下载中心”栏目查询下载或到办税服务厅领取。
3.纳税人使用符合电子签名法规定条件的电子签名,与手写签名或者盖章具有同等法律效力。
4.纳税人提供的各项资料为复印件的,均需注明“与原件一致”并签章。
5.独立核算的发、供电企业结算缴纳增值税多缴不退,结转下期抵扣或抵减下期应纳税额。
6.自 2021 年度企业所得税汇算清缴起,纳税人在纳税年度内预缴企业所得税税款超过汇算清缴应纳税款的,纳税人应及时申请退税,主管税务机关应及按有关规定办理退税,不再抵缴其下一年度应缴企业所得税税款。



搜索
搜索
导航