居民企业(查账征收)企业所得税年度申报
【事项名称】
居民企业(查账征收)企业所得税年度申报
【申请条件】
实行查账征收方式申报企业所得税的居民企业(包括境外注册中资控股居民企业)在纳税年度终了之日起 5 个月内,在年度中间终止经营活动的在实际终止经营之日起 60 日内,依照税收法律、法规、规章及其他有关规定,自行计算本纳税年度应纳税所得额、应纳所得税额和本纳税年度应补(退)税额,向税务机关填报《中华人民共和国企业所得税年度纳税申报表(A 类,2017 年版)》及其他有关资料,进行年度纳税申报。
【设定依据】
1.《中华人民共和国税收征收管理法》第二十五条第一款
2.《中华人民共和国企业所得税法》第一条、第五十四条
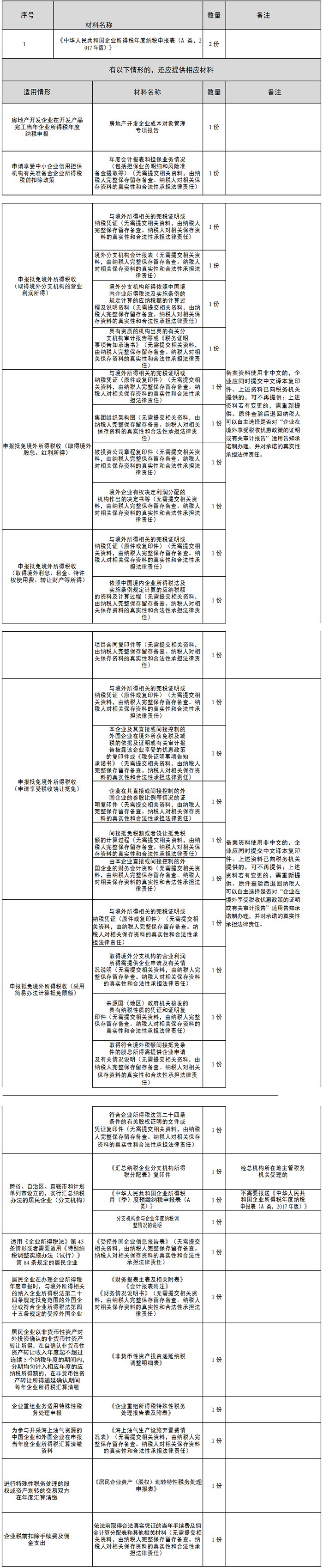
【办理材料】
【办理地点】
1.可通过办税服务厅(场所)、电子税务局办理。
2.此事项可同城通办。
【办理机构】
主管税务机关
【收费标准】
不收费
【办理时间】
即时办结
【联系电话】
(021)12366
【办理流程】
【纳税人注意事项】
1.纳税人对报送材料的真实性和合法性承担责任。
2.文书表单可在省(自治区、直辖市和计划单列市)税务局网站“下载中心”栏目查询下载或到办税服务厅领取。
3.税务机关提供“最多跑一次”服务。纳税人在资料完整且符合法定受理条件的前提下,最多只需要到税务机关跑一次。
4.纳税人使用符合电子签名法规定条件的电子签名,与手写签名或者盖章具有同等法律效力。
5.纳税人提供的各项资料为复印件的,均需注明“与原件一致”并签章。
6.纳税人未按照规定的期限办理纳税申报和报送纳税资料的,将影响纳税信用评价结果,并依照《中华人民共和国税收征收管理法》有关规定承担相应法律责任。
7.小型微利企业办理 2018 年度及以后年度企业所得税汇算清缴纳税申报时,《中华人民共和国企业所得税年度纳税申报表(A 类)》(A100000)为小型微利企业必填表单。《企业所得税年度纳税申报基础信息表》(A000000)中的“基本经营情况”为小型微利企业必填项目;“有关涉税事项情况”为选填项目,存在或者发生相关事项时小型微利企业必需填报;“主要股东及分红情况”为小型微利企业免填项目。免于填报《一般企业收入明细表》(A101010)、《金融企业收入明细表》(A101020)、《一般企业成本支出明细表》(A102010)、《金融企业支出明细表》(A102020)、《事业单位、民间非营利组织收入、支出明细表》(A103000)、《期间费用明细表》(A104000)。除前述规定的表单、项目外,小型微利企业可结合自身经营情况,选择表单填报。未发生表单中规定的事项,无需填报。
8.实行查账征收的居民企业和在中国境内设立机构、场所并据实申报缴纳企业所得税的非居民企业,向税务机关报送年度企业所得税纳税申报表时,应当就其与关联方之间的业务往来进行关联申报。
9.居民企业(查账征收)在办理年度申报时在纳税年度内预缴企业所得税税款少于应缴企业所得税税款的,应在汇算清缴期内结清应补缴的企业所得税税款;预缴税款超过应纳税款的,及时向主管税务机关按有关规定办理抵缴或退税。
10.一般企业纳税年度发生的亏损,准予向以后年度结转,用以后年度的所得弥补,但结转年限最长不得超过 5 年。自 2018 年 1 月 1 日起,当年具备高新技术企业或科技型中小企业资格的企业,其具备资格年度之前 5 个年度发生的尚未弥补完的亏损,准予结转以后年度弥补,最长结转年限由 5 年延长至 10 年。
受疫情影响较大的困难行业企业(包括交通运输、餐饮、住宿、旅游行业企业)
和电影行业企业 2020 年度发生的亏损,最长结转年限由 5 年延长至 8 年。自 2020 年 1 月 1 日起,国家鼓励的线宽小于 130 纳米(含)的集成电路生产企业,属于国家鼓励的集成电路生产企业清单年度之前 5 个纳税年度发生的尚未弥补完的亏损,准予向以后年度结转,总结转年限最长不得超过 10 年。
11.纳税人享受减税、免税待遇的,在减税、免税期间应当按照规定办理纳税申报,填写申报表及其附表上的优惠栏目。
12.对重大税收违法失信案件当事人不适用告知承诺制,重大税收违法失信案件当事人履行相关法定义务,经实施检查的税务机关确认,在公布期届满后可以适用告知承诺制;其他纳税人存在曾作出虚假承诺情形的,在纠正违法违规行为或者履行相关法定义务之前不适用告知承诺制。



搜索
搜索
导航