居民企业(查账征收)企业所得税月(季)度申报
【事项名称】
居民企业(查账征收)企业所得税月(季)度申报
【申请条件】
实行查账征收方式申报企业所得税的居民企业(包括境外注册中资控股居民企业)在月份或者季度终了之日起的 15 日内,依照税收法律、法规、规章及其他有关规定,向税务机关填报《中华人民共和国企业所得税月(季)度预缴纳税申报表(A 类)》及其他相关资料,进行月(季)度预缴纳税申报。
【设定依据】
1.《中华人民共和国税收征收管理法》第二十五条第一款
2.《中华人民共和国企业所得税法》第一条、第五十四条
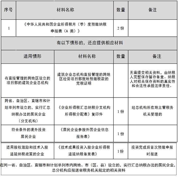
【办理材料】
【办理地点】
1.可通过办税服务厅(场所)、电子税务局办理。
2.此事项可同城通办。
【办理机构】
主管税务机关
【收费标准】
不收费
【办理时间】
即时办结
【联系电话】
(021)12366
【办理流程】

【纳税人注意事项】
1.纳税人对报送材料的真实性和合法性承担责任。
2.文书表单可在省(自治区、直辖市和计划单列市)税务局网站“下载中心”栏目查询下载或到办税服务厅领取。
3.税务机关提供“最多跑一次”服务。纳税人在资料完整且符合法定受理条件的前提下,最多只需要到税务机关跑一次。
4.纳税人使用符合电子签名法规定条件的电子签名,与手写签名或者盖章具有同等法律效力。
5.企业所得税预缴申报必需连续进行,中间缺漏的属期要先补充完整,才能继续申报。
6.纳税人未按照规定的期限办理纳税申报和报送纳税资料的,将影响纳税信用评价结果,并依照《中华人民共和国税收征收管理法》有关规定承担相应法律责任。
7.企业所得税分月或者分季预缴,由税务机关具体核定。符合条件的小型微利企业,实行按季度申报预缴企业所得税。
8.纳税期限遇最后一日是法定休假日的,以休假日期满的次日为期限的最后一日;在期限内有连续 3 日以上法定休假日的,按休假日天数顺延。
9.跨地区经营的汇总纳税纳税人,总机构应分摊的预缴比例填报 25%,中央财政集中分配的预缴比例填报 25%,全部分支机构应分摊的预缴比例填报 50%;省内经营的汇总纳税纳税人,按各省规定执行。
10.建筑企业总机构直接管理的跨地区设立的项目部,应按项目实际经营收入的 0.2%按月或按季由总机构向项目所在地预分企业所得税,并由项目部向所在地主管税务机关预缴。
11.纳税人享受减税、免税待遇的,在减税、免税期间应当按照规定办理纳税申报,填写申报表及其附表上的优惠栏目。



搜索
搜索
导航